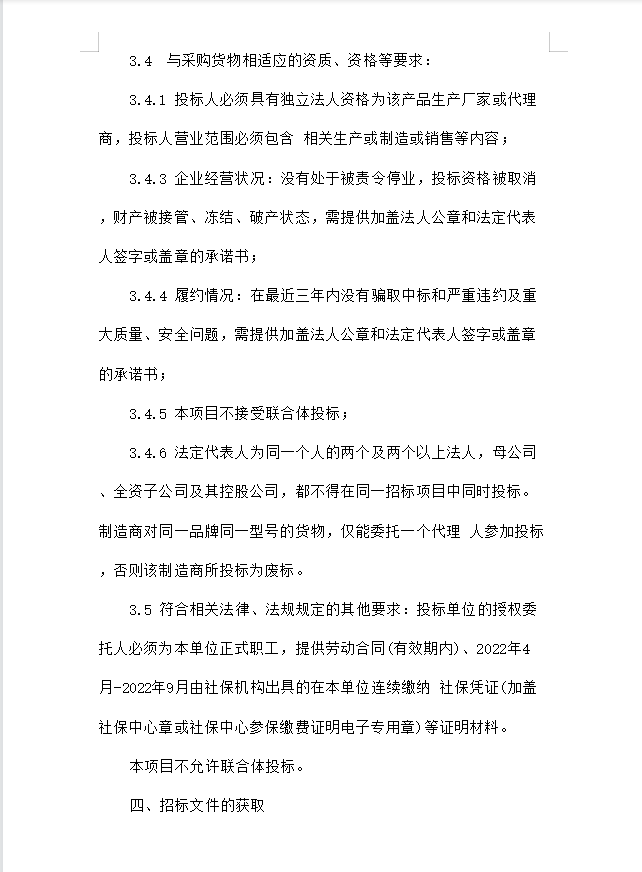
鉻鋼采購公告
發布時間:2022-12-08
閱讀量:




99精品视频在线
上高县|
龙井市|
金溪县|
德兴市|
贡山|
宣城市|
杭锦旗|
台前县|
册亨县|
若尔盖县|
灯塔市|
昌吉市|
龙泉市|
潼关县|
南汇区|
兴业县|
遵化市|
横峰县|
铅山县|
凤阳县|
通辽市|
澳门|
锦屏县|
沁阳市|
尼勒克县|
桃园县|
太湖县|
郎溪县|
桂阳县|
二连浩特市|
渑池县|
奉节县|
馆陶县|
敖汉旗|
闵行区|
澄迈县|
乾安县|
谷城县|
洱源县|
河南省|
修武县|
http://444
http://444
http://444